2025-12-26 09:15:45 来源:南方娱乐网
文章摘要
一句“这是我的隐私”,让一位坐拥287万粉丝的网红主播,瞬间被推上了舆论的审判席。据12月25日晚间报道,近日,抖音网红“某某超市”主播王某强被网友实名举
一句“这是我的隐私”,让一位坐拥287万粉丝的网红主播,瞬间被推上了舆论的审判席。据12月25日晚间报道,近日,抖音网红“某某超市”主播王某强被网友实名举报,称其曾因贩毒、聚众斗殴等罪名多次获刑。面对记者求证,他避而不谈,试图用“隐私权”作为挡箭牌,却彻底点燃了公众的怒火。


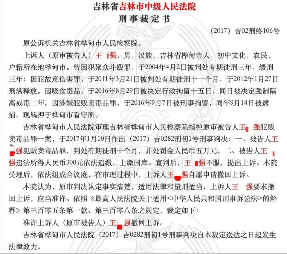
这波举报并非空穴来风。据红星新闻报道,举报人张先生提供了详实的法律文书。记者随后在中国裁判文书网进行比对,发现涉案“王某强”的出生日期、姓名、家庭住址等关键信息,均与这位网红主播的身份高度吻合。判决书和裁定书白纸黑字,清晰记录着其因聚众斗殴、故意伤害、贩卖毒品等罪行多次获刑的过往,可谓“铁证如山”。


事件的导火索,是此前闹得沸沸扬扬的“女职工打赏600余万”事件。当时,有网友举报中国某工程咨询集团有限公司女职工张女士,用其名下手机号注册的抖音账号,向男主播王某强豪掷600余万元打赏。在张女士起诉举报者侵犯名誉权被法院驳回后,事件持续发酵,最终引来了对其打赏对象——王某强本人背景的深度起底。举报人张先生自称曾是王某强粉丝,因不满其在直播间的某些行为,愤而揭开了这道“伤疤”。
当记者拨通王某强电话核实时,他的回应堪称“公关灾难”:“我不知道,你自己去查。(即使)我是公众人物,这也是我的隐私,我自己的事儿,我不告诉你……”这番试图将犯罪记录与个人隐私混为一谈的说辞,彻底激化了矛盾。
法律界的观点对此给出了清晰回击。普遍认为,公众人物因其社会影响力,需承担更高的社会责任和道德要求。犯罪记录,尤其是涉及贩毒、暴力等严重危害社会的罪行,根本不属于受法律保护的“隐私”范畴。试图用“隐私”来掩盖不光彩的过去,不仅是对公众知情权的漠视,更是对社会公序良俗的挑战。

这场风波,也赤裸裸地暴露了网红行业背景审查机制的严重缺失。一个有着多次犯罪前科、尤其涉毒史的人,是如何通过平台审核,积累起近三百万粉丝,并轻松接收巨额打赏的?平台在追逐流量和利益的同时,是否尽到了最基本的社会责任?这成了悬在行业头顶的尖锐问号。
从“打赏风波”到“前科曝光”,王某强事件已不再是一个网红的个人危机。它是一场关于公众人物边界、社会诚信体系与平台监管责任的全民拷问。当网红试图用“隐私”遮盖罪恶的底色,公众的答案很明确:有些“过去”,你必须给社会一个交代。

在《大生意人》完美收官之后,陈晓的“霸屏”已通过片场路透与时尚大片再次预热。一直只用作品说话的他,给观众带来的一边是历史洪流中走出的古平原,一边是时尚光