2026-01-09 16:33:34 来源:南方娱乐网
文章摘要
今天(1月9日)上午,打开抖音的时候还看到黄慧颐在合肥直播带货。但是,不知道具体几点的时候,她的账号突然被封了,头像不见了,昵称变成一串数字,所有作品也没有了。有网友取关了之后
今天(1月9日)上午,打开抖音的时候还看到黄慧颐在合肥直播带货。

但是,不知道具体几点的时候,她的账号突然被封了,头像不见了,昵称变成一串数字,所有作品也没有了。有网友取关了之后再关注就关注不了。
目前,她的账户显示“该用户被禁止关注”。这到底是什么原因呢?

翻看她另外一个社交平台的账号,显示一切正常。目前,她暂未对此进行回应。
说起她,相信很多人,尤其是广东人如雷贯耳。她走红于上世纪80年代,演过《过埠新娘》的雪贞、《外来媳妇本地郎》的祝婉玲、《十八岁的天空》的夏老师等角色,至今时不时被人提起。


不过,她在事业巅峰期的时候突然淡出荧幕。梳理发现,近20多年来,她只有一部作品播出,没有掀起什么浪花。
而她的事业轨迹之所以发生巨变,源自于一段感情。当年,她与小7岁的保剑锋相恋,更为爱从广州移居上海,蜗居在出租屋里。不过,这段感情的结局大家都知道了,两人分道扬镳。保剑锋娶妻生子,并靠扎实的演技活跃在荧幕上,事业稳步向好。


而她沉寂很长很长一段时间,直至去年12月,她在一家二手书店拍摄视频被网友认出,并发到网上,引发诸多猜测。


其后,她开通账号澄清“落魄”一说。再后来,她开播与粉丝聊天,首次谈及与保剑锋的恋爱经历,落泪、哽咽,还曾放话“留给大家一个体面,不要再过分,再过分就不是这样子了”。她此举一度引发热议。


针对其言论,保剑锋及其工作室予以澄清。去年12月12日,保剑锋晒出一张在太阳底下的影子照片,并配文“那编造……也要编得高级一点!”

那时候,由于他多次编辑这条博文,招致一些质疑声。
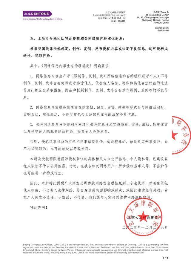
同月26日,他转发了工作室的声明。工作室声明称,已诉诸法律,完成初步取证,并启动诉讼。

工作室还上传了律师声明。声明里罗列了完成取证的账号,其中就包括黄慧颐的。


自此,双方回归平静。黄慧颐则开启了直播带货。昨天和今天早上,她都有开播。如今,她被封了,后续将会如何发展?

近日,情感观察类综艺《再见爱人5》正式落下帷幕,全网热议焦点最终定格在梁淞与何美延、李施嬅与车崇健两组伴侣的结局上。