2026-01-10 11:17:36 来源:南方娱乐网
文章摘要
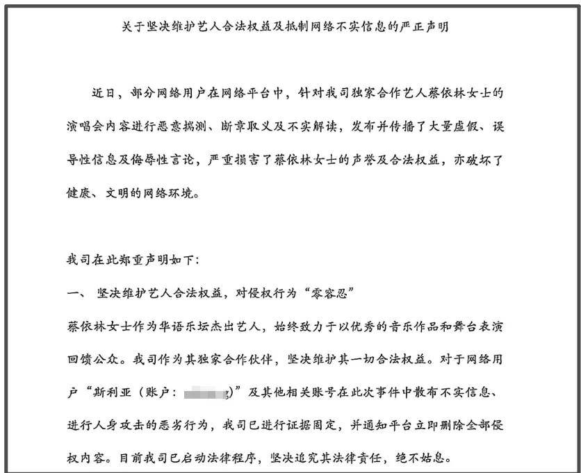
最近蔡依林巡回演唱会主办方发布了声明,点名了博主“斯利亚”,认为斯利亚和部分网友针对蔡依林演唱会进行了恶意揣测、断章取义和不实解读,演唱会主办方已经启动法律
最近蔡依林巡回演唱会主办方发布了声明,点名了博主“斯利亚”,认为斯利亚和部分网友针对蔡依林演唱会进行了恶意揣测、断章取义和不实解读,演唱会主办方已经启动法律程序,要追究斯利亚等人法律责任了。


面对蔡依林主办方的声明,博主斯利亚的回应有些出乎意料,这位博主不但没有道歉,还迅速更新了一条回怼声明的动态,全程硬刚主办方,坚称蔡依林演唱会现场使用了大量西方宗教元素,甚至放话未来还会针对蔡依林作品进行解读。


有意思的是,博主斯利亚采用了“以子之矛,攻子之盾”的方式来回怼蔡依林方声明。

在斯利亚看来,不管是蔡依林专辑还是演唱会主题,确确实实都涉及了西方宗教元素。


首先是蔡依林新专辑概念“七宗罪”,就是所谓西方宗教对恶行的分类;

再来就是蔡依林演唱会主题“愉悦宇宙”,演唱会宣传稿显示蔡依林本人担任了演唱会创意总监,她从画作《人间乐园》获得灵感,把“伊甸乐园、欲望炼狱、地狱惩罚”三幕式结构化作舞台故事,同样属于西方宗教元素。

实际上,蔡依林不是第一次被质疑演唱会含有宗教元素了,早在2024年,去过蔡依林演唱会现场的网友就有所察觉,发了动态感慨蔡依林的造型好像传教现场。

简单了解斯利亚被蔡依林方起诉的演唱会解读,发现双方关键争议在于蔡依林演唱会举办目的到底是什么。

正常来说,歌手举办演唱会,最朴素的目的就是赚钱嘛。

蔡依林演唱会风波之所以一步步升级,就在于不少网友无法理解,为什么要高价制作一场含有西方宗教元素的演唱会,超出了个人认知范围,看着还挺诡异的,越不理解就越怀疑,想说你这么整是不是有点什么别的意思?


——就不能是蔡依林舍得花钱做演唱会吗?
当然可以啦!
但问题就出在蔡依林演唱会上花了大价钱的道具和舞美,大多和西方宗教元素有关。

于是有关蔡依林加入某明会、演唱会布置是特殊交易、演唱会设置是一场别有用心的仪式等等等等传言就出现了。


至于被起诉的博主斯利亚,她在解读蔡依林演唱会过程中,也是提到了相关传言,而网友对此各有看法。


蔡依林演唱会主办方发布声明针对的就是以上传言,演唱会总编也站出来否认蔡依林加入了某明会,演唱会更不涉及任何仪式。

联想到邓紫棋也因为演唱会涉及大量西方宗教元素遭到质疑,从邓紫棋到蔡依林,她们演唱会引发的一系列争议,归根结底还是文化差异。


咱们土生土长的中国人,实在很难理解和欣赏西方宗教文化,偶尔有误会也不奇怪,歌手选择西方宗教主题进行创作,就要做好遭到质疑的心理准备。


最后就建议不喜欢西方宗教元素的网友避开相关演唱会吧,或者蔡依林和主办方适当调整一下演唱会主题,避免产生更多误会。

2026年1月8日,英国高端美妆品牌Charlotte Tilbury(简称CT)以一场声势斐然的开年盛宴,强势开启新年序幕。