2026-01-22 09:45:05 来源:南方娱乐网
文章摘要
好心办坏事了!最近有网红在嫣然医院门口跳舞引发争议,被质疑蹭流量,网红本人回应自己选在下班时间前往医院,没有影响秩序,她也把直播收入全部捐赠给了嫣然医院,希望捐款能用于支
好心办坏事了!最近有网红在嫣然医院门口跳舞引发争议,被质疑蹭流量,网红本人回应自己选在下班时间前往医院,没有影响秩序,她也把直播收入全部捐赠给了嫣然医院,希望捐款能用于支付房租。


虽然网红及时解释了自己的行为,但从李亚鹏和嫣然医院目前态度看,还是不建议大家贸然前往医院。

李亚鹏本人专门发布了一条动态,他明确表示,谢绝大家参观嫣然医院,因为近期太多人过去了,已经影响了医院工作环境,为了恢复医院正常工作状态,李亚鹏只能呼吁谢绝参观了。

只是从时间线上看,李亚鹏对外表示谢绝参观之后,还是有人不断前往医院。
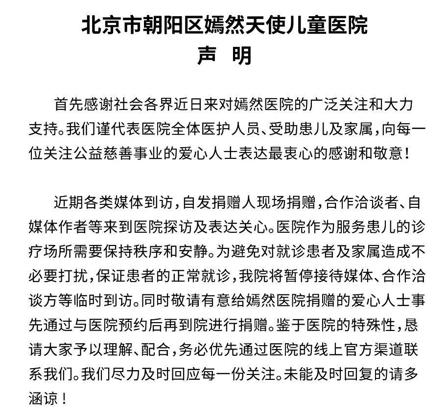
无奈之下,嫣然医院只能发布声明,强调医院作为服务患儿的诊疗场所,需要保持秩序和安静,为了避免对就诊患者及家属造成不必要打扰,保证患者的正常就诊,嫣然医院将暂停接待媒体、合作洽谈方等临时到访。

另外,有意给嫣然医院捐款的爱心人士,也需要提前和医院预约,再到现场进行捐赠——声明原话是“务必优先通过医院的线上官方渠道联系”。

李亚鹏和嫣然医院把话说得很明白了,希望大家听进去,他们也是为了医院正常运行考虑,更多关注患儿与家属的状态,不要为难他们啦!

从医院现场状况看,李亚鹏和院方的担忧不无道理。

去现场跳舞的网红认为下班去医院就不会打扰院方工作,其实还是想少了。

医院都下班了,还是有人在附近徘徊,尝试进入医院捐款,还有人带着自闭症孩子来到现场,就站在门口,非要孩子拿着红包把钱给出去,工作人员只得给他们开门,站出来接待一波又一波的人,下班时间还要让他们进入医院。

——细看会发现,医院门上贴着“消防通道,禁止拥堵”,可是为了进入医院,有些人还是站在门口,反复诉说理由要求进入。

大冷天出门捐款,善心值得赞扬,但还是建议考虑实际情况,医院工作人员忙了一天,还要接待外来人员,免费加班不说,还很容易超负荷——李亚鹏夹在中间,都很难做事了。

就看李亚鹏现身医院,瞬间被人群围住,一群人把他团团围住,举起手机、摆着姿势和李亚鹏合照,这一幕真是有些让人无语,被堵住的李亚鹏面露无奈,感觉眼神都放空了,看上去十分心累,可他一句重话都不能说,只能念叨着“特别感谢,但我觉得待一待就好了,因为毕竟有点干扰医院正常工作……”


只是李亚鹏劝人离开的时候,还有人挤到他身边举着手机试图合照,也是不知道有没有听进去。

从1月14号李亚鹏发布长视频回应嫣然医院欠租风波,到李亚鹏谢绝大家参观嫣然医院,8天时间过去,整件事已然往好的方向发展了。


嫣然医院声明也提到,他们收到了来自社会各界的捐赠,会依法公布捐赠情况,同时还收到了很多朋友提供的爱心留言和信息,正在积极推进新址寻找工作,和房东还在积极推进沟通,一旦有确定进展,会及时向外界公布。


在网友的努力之下,嫣然医院欠租风波出了圈,明星名人开始参与进来了,女星苗圃、网红小英都给医院捐了款,最后就希望嫣然医院尽快走出困境,帮助更多患儿和家庭,大家也注意一下李亚鹏和医院的呼吁,不要让好事变了味儿。

年味渐浓,团圆的钟声即将敲响,2026抖音新春特别会如约而至。