2026-01-31 09:26:27 来源:南方娱乐网
文章摘要
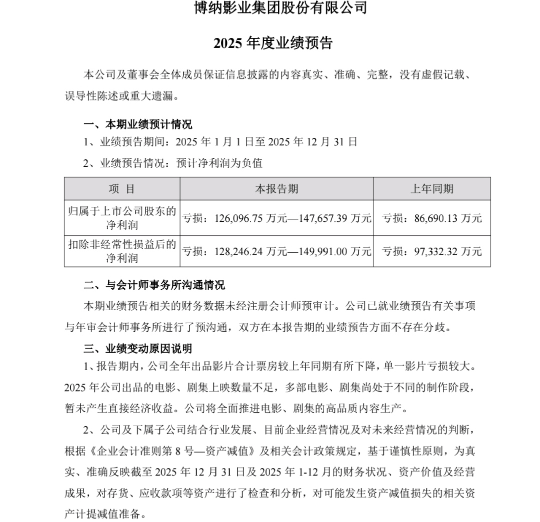
1月30日,博纳影业发布业绩预告,2025年净利润预计亏损12.61-14.77亿元。博纳解释,公司全年出品影片合计票房较上年同期有所下降,单一影片亏损较大。2025年公司出品的电影、剧集

1月30日,博纳影业发布业绩预告,2025年净利润预计亏损12.61-14.77亿元。

博纳解释,公司全年出品影片合计票房较上年同期有所下降,单一影片亏损较大。2025年公司出品的电影、剧集上映数量不足,多部电影、剧集尚处于不同的制作阶段,暂未产生直接经济收益。
另外,公司及下属子公司结合行业发展、目前企业经营情况及对未来经营情况的判断,对存货、应收款项等资产进行了检查和分析,对可能发生资产减值损失的相关资产计提减值准备。
2026年,博纳有《四渡》《克什米尔公主号》《三星堆:未来往事》《匿名举报》四个主控出品的重点项目,也参投了《飞驰人生3》《蛮荒禁地》《她杀》《村超》。

1月30日,全球高端智能电动车领导品牌小牛电动正式宣布,中国内地实力派演员吴磊、跨文化全能偶像宋雨琦成为其全球品牌代言人。