2026-03-25 11:42:17 来源:南方娱乐网
文章摘要
张雪峰抢救细节曝光!他认识的副院长亲自参与抢救,用了最好的救护手段,可惜依旧追不上死神的速度。他多平台的头像已经是灰色了。在苏州有很多认识或不认识张雪峰的人,受到过他

张雪峰抢救细节曝光!他认识的副院长亲自参与抢救,用了最好的救护手段,可惜依旧追不上死神的速度。他多平台的头像已经是灰色了。
在苏州有很多认识或不认识张雪峰的人,受到过他的帮助,他的口碑和人品,有口皆碑。

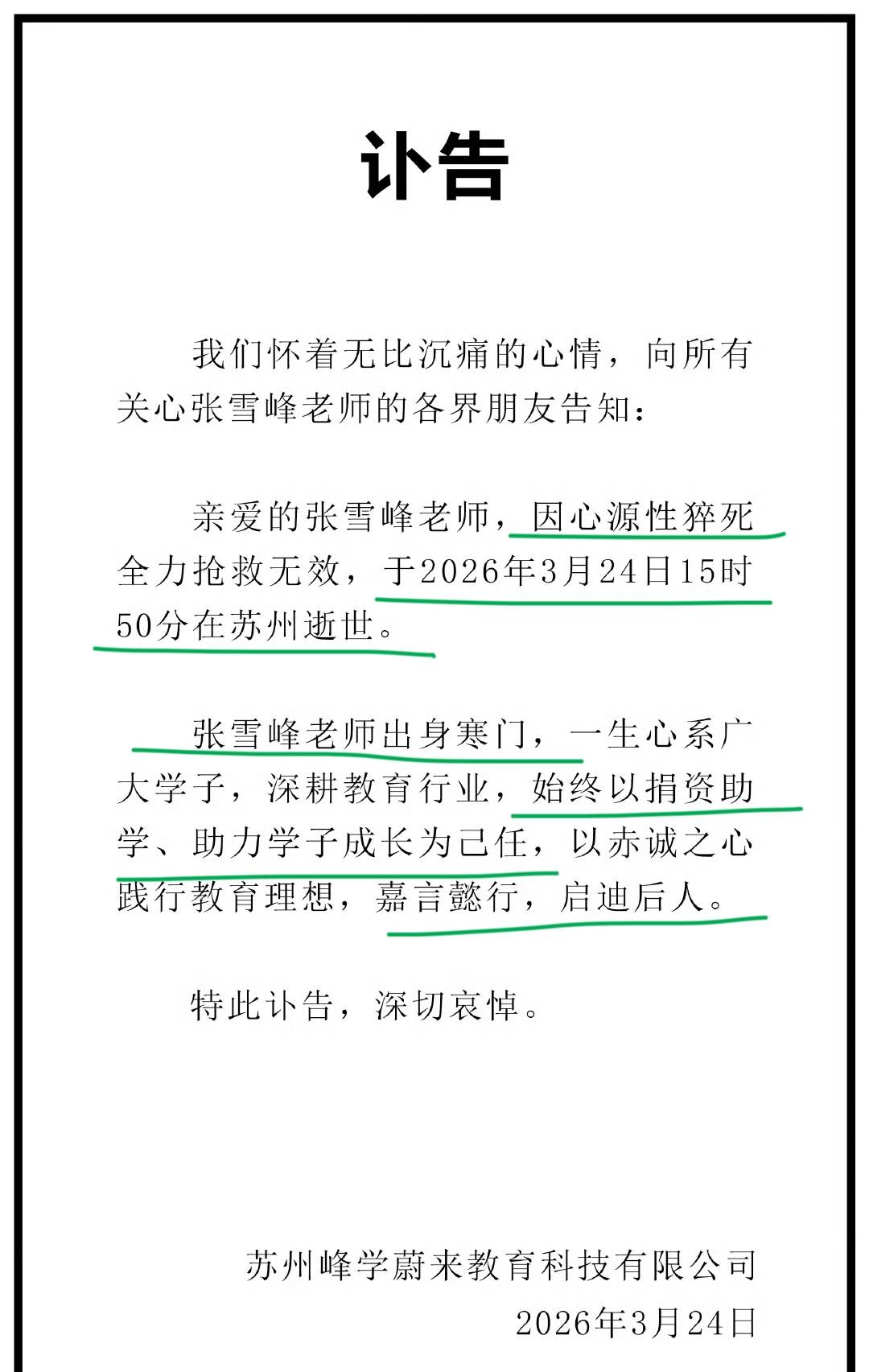
而张雪峰自己的官方社交账号发的讣告也流传出来。
讣告中写道,张雪峰于3月24日下午三点五十分,因为心源性猝死,抢救无效逝世。

权威媒体报道的细节更详尽一点,张雪峰是今天中午十二点多在公司跑步,突然感到不适,被紧急送到的医院。
而张雪峰公司的总经理武亮也表示,公司业务目前运行正常,团队稳定,学员与员工权益都有充分保障。张雪峰公司所在的苏州工业园区的相关部门,也表示会继续关心和支持张雪峰公司后续的发展。

网上有人说,张雪峰被送去的医院治疗水平不行,其实那家名为独墅湖医院的苏州大学附属第四医院,以心脑血管治疗见长。离张雪峰苏州公司的直线距离1.9公里,是地理位置最近的综合性三甲医院。
可以说,在危机发生时,在心脏骤停时,张雪峰身边的小伙伴采取了最直接有效的救护方式,没有耽误一分钟。

要知道,国内胸痛卒中的治疗中心总部就设在苏州。但心脏骤停、心源性猝死这种病,最佳的救治时间就在病发的1-3分钟。
有网友感叹,出生东北寒门的张雪峰一生帮了那么多人,尤其是家庭条件不好的学生,给他们指点迷津,语重心长地劝退那些不切实际梦想的家长和学生,明规则潜规则,能说的不能说的,他在自己的能力范围之内,替寒门学子们真的是真金白银地省了钱。
某种程度上,他一边站着把钱挣了,也一边启迪着民智。

当然,每年,张雪峰都因为在直播间太过仗义执言,得罪过不少人,甚至他的欲言又止,也能让人品出不一样的意味。
他的那句太过偏颇的“文科生、新闻学无用论”,一度引发网上的强烈争议。
但张雪峰每年捐款无数,做了无数善事。

平时的为人,身边没有说他不好的,他为人正直、真诚、善良。从北京最后选择落户到苏州创业,带动了很多大学生后来也到了苏州定居生活。
张雪峰的女儿还在上小学,曾经参加过芒果台的综艺节目。张雪峰和彼时的妻子还曾一起亮相,为女儿站台。

偶尔张雪峰不忙的时候,也会到孩子学校门口接女儿。
网上同样做升学规划的人,一度把张雪峰给女儿做的升学规划当成爆款选题来做,说有钱入张雪峰,也会给女儿选择——公立小学初中、国际高中、香港新加坡读大学的规划路子。

而张雪峰自己则说,他给女儿挣了她一辈子都花不完的钱。未来他不需要女儿吃苦,女儿想去哪个银行工作,他就把上亿的存款存到哪个银行。

如今,张雪峰走了,他小学没有毕业的女儿也被网友感叹,前一秒还在羡慕她有一个坐拥上亿财富的父亲;下一秒就替她难过,多少财富都换不来亲生父亲一生的成长陪伴。

而此前张雪峰自己感叹他是生产队的驴,又工作到了凌晨三点,他不想这么累了,他想为自己活一点,过得开心一点。
以往,他曾经因为胸闷心悸呼吸不畅被紧急送到急诊治疗,还被医生劝住院。

有没有发现,这两年每年的三月份,总有一个名人会发生意外而离开。去年三月初是大S,今年三月下旬是张雪峰。
截止我们发稿时,张雪峰相关矩阵账号的直播间已经纷纷下播,张雪峰相关多平台账号已经头像变灰。在下播前一秒,还有网友涌进直播间,在问张雪峰老师的生死,为他祈福。
多希望这不是真的啊,那么好的一个人。


张雪峰曾希望自己死的时候,能上热搜,能像刘德华张学友一样,给学生和家长留下一段记忆的传奇。
张雪峰做到了,但谁也不想他这么早就以“猝然离世”的方式成为传奇。

最后送上网上总结的保命贴子,珍惜健康,珍爱生命,从现在开始做起。

近日,正值莫斯科国立柴可夫斯基音乐学院建校160周年校庆之际,青年中提琴演奏家张铠麟受邀出席校庆音乐会,并深情演绎柴可夫斯基不朽名作《如歌的行板》。