2026-04-18 18:34:41 来源:南方娱乐网
文章摘要
韩娱圈的瓜田今年算是捅了马蜂窝,前有偶像塌房后有家属作妖,而近期最让人跌破眼镜的,当属BLACKPINK金智秀亲哥金正勋的连环翻车大戏 —— 从涉嫌性侵女主播被警方破
韩娱圈的瓜田今年算是捅了马蜂窝,前有偶像塌房后有家属作妖,而近期最让人跌破眼镜的,当属BLACKPINK金智秀亲哥金正勋的连环翻车大戏 —— 从涉嫌性侵女主播被警方破门逮捕,到嫂子亲自下场曝出家暴猛料,剧情狗血程度堪比十部《顶楼》叠buff,网友直呼 "这哥是把监狱套餐提前点好了吧"。

事情要从4月中旬的性侵风波说起。据韩媒《Channel A》报道,金正勋花300万韩元(约1.4万人民币)在 " 约会券" 平台约了位女主播,饭局上信誓旦旦保证 "绝对不碰你",转头就把人诱骗回家试图性侵。
女主播吓得躲进卫生间,颤抖着发求救短信 "他会杀了我",警方赶来时,这哥还穿着背心短裤叫嚣 "为啥要铐我",场面一度十分滑稽又可恨。本以为这已经是塌房天花板,没想到一周后,他的妻子直接甩出 "王炸",把 家暴黑料扒得底朝天。

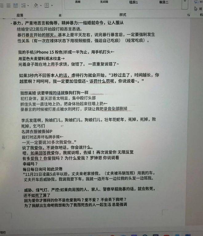
4月18日,金正勋妻子公开长文 + 伤口照控诉,文字冲击力堪比惊雷。她直言只要提离婚或举报,就会被 "像打狗一样" 殴打,"集中打头部,抓着头发往地上摔,把人举起来往墙上撞"。
更让人毛骨悚然的是后续指控:"施暴后还强迫发生性关系,有次裸着被他拍视频,甚至被逼着吃痰"。

更绝的是,她还爆出 "前妻也被他殴打过" 的猛料,相当于给这场家暴指控焊死了实锤。
这波操作直接让网友炸了锅,要知道金正勋之前还立着 "宠妹好哥哥"" 爱家好老板 "的人设。
他不仅和金智秀合伙开了娱乐公司Blissoo,还经营着母婴品牌Biomom,主打" 母婴健康 "理念。

结果转头就被曝出孕期出轨、家暴妻子,一边赚着妈妈们的钱,一边干着伤害女性的事,这种反差感被网友吐槽" 比 双面胶还能装 "
更讽刺的是,这已经不是金正勋第一次塌房。早在2025年5月,就有女性在匿名论坛爆料被他偷拍X爱视频,还被转发给朋友炫耀,当时他妻子正怀着孕。
那会儿金智秀公司还发声明辟谣,说要追究造谣者责任,结果不到一年,当事人直接自曝,堪称大型 "打脸现场"。

如今性侵未遂 + 家暴 + 威胁受害者多项指控缠身,警方已经申请拘留令,他之前经营的母婴品牌也火速切割,直言 "不清楚执行长家庭关系",这切割速度比韩国烤肉翻面还快。
最惨的当属金智秀本人,年初刚离开YG自立门户,网飞新剧《月刊男友》刚上线,事业正处于上升期,结果亲哥直接给她来了个 " 家族丑闻套餐"。

网友心疼她 "妹妹在前面拼命搞事业,哥哥在后面疯狂挖大坑",还有人调侃 "建议金智秀赶紧给哥哥报个《遵纪守法速成班》"。
目前金智秀方面还没回应,但这场风波已经让她被连带送上热搜,品牌方也开始观望,真是人在家中坐,锅从天上来。

如今金正勋还没对家暴指控作出回应,警方正在调查他是否涉及更多违法行为。从偷拍、出轨到性侵、家暴,这一系列操作下来,网友纷纷表示 "这哥的恶行清单比购物车还长",更有人直言 "别等法院判决了,这人品已经提前 社会性死亡"。

这场明星家属引发的风波,不仅撕开了娱乐圈的遮羞布,也让大家看清:再厚的明星光环,也护不住骨子里的恶。

近日,演员克拉拉在微博正式官宣,签约高兴传媒,引发不少网友关注。