2025-11-17 11:19:24 来源:南方娱乐网
文章摘要
第38届金鸡奖已落下帷幕,回看领奖台上有人激动有人痛哭,足见大家对于这个华语三大奖之一的荣誉还是颇为重视。可没想到《哪吒》剧组居然没人来领奖,再看看诸多网友对心仪演员
第38届金鸡奖已落下帷幕,回看领奖台上有人激动有人痛哭,足见大家对于这个华语三大奖之一的荣誉还是颇为重视。可没想到《哪吒》剧组居然没人来领奖,再看看诸多网友对心仪演员和作品错失大奖的抱怨,很多人认为金鸡奖太过不公。


据悉,《哪吒2》斩获的是金鸡奖最佳美术片奖,作为一部动画片,这个奖项无疑是对它的极大肯定。可网友发现之前大大小小的奖项,饺子导演因为闭关未能亲自前往,但一般会派团队人员代领。但这次非但人没来,微博也没发。网友也不禁想问:饺子导演这是忙得没空,还是压根不在乎这个奖了?



很多网友倒是能理解《哪吒2》缺席,认为金鸡奖已沦为行业内部的自嗨。甚至有人调侃金鸡奖不如改名为“金谋奖”,矛头直指张艺谋。
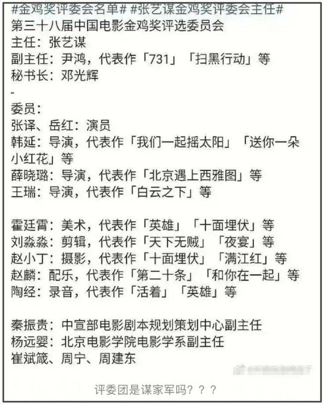
张艺谋作为电影圈的“国师”,年过七旬依然活跃着,由他来担任金鸡奖评委的主任大家都无异议。可网友发现影帝易烊千玺和影后宋佳都演过他的作品,评委们更是和他有着千丝万缕的关系。


易烊千玺不用多说,和张艺谋合作过3次,张艺谋话里行间都难言对易烊千玺的欣赏,事后采访里都是赞许。至于宋佳正是张艺谋新电影的女主角,这未免太巧了吧。

此前宋佳已经凭借《好东西》拿下白玉兰影后,这次再次封后,网友也是无语了。倒不是《好东西》不好,只是剧情大于演员本身的演绎,更何况这次角逐金鸡影后的高手如云。很多人认为咏梅在《出走的决心》的表现就比宋佳细腻且有挑战性得多。


网友也不禁感慨:今年最大的笑话,或许就是《一代宗师》和《万箭穿心》都无法二封,《好东西》却可以。莫不是以后电影的宣传口号,都要变成全员影帝影后了?

没办法,谁让评委喜欢呢?也有人说金鸡奖也不是张艺谋一个人说了算,可看看其他委员的名单,张译和张艺谋合作过多次。其他美术、编辑、摄影类的几乎都和张艺谋合作过,甚至早在《夜宴》《十面埋伏》《英雄》时期就合作过。纵观整个金鸡评委班底,说一句“谋家军也不为过”。



如此这般,也难怪网友调侃金鸡奖不如改名为“金谋奖”了。
再看第37届金鸡奖,最大赢家同样是张艺谋。其执导的《第二十条》成最大赢家:斩获分量最重的 “最佳故事片”,主演雷佳音同步拿下 “最佳男主”。虽说因为避嫌,张艺谋没有担任评委,可委员中依然有很多他的合作伙伴。

事实上,大家并非觉得张艺谋和这些委员不配当评委,也并非觉得这些演员和作品不配拿奖。而是反感评审班底过度集中的 “圈子化”,让奖项失去了多元性与公信力。当荣誉频繁向特定人脉圈层倾斜,观众对 “专业评选” 的信任便会逐渐瓦解,最终导致金鸡奖从华语电影标杆,沦为网友口中充满争议的 “圈内游戏”。

当T台光芒邂逅镜头魅力,一场横跨时尚与影视的行业盛事即将启幕。