2025-11-18 14:05:34 来源:南方娱乐网
文章摘要
第38届金鸡奖落幕已有几天,但外界质疑之声依然不绝于耳,普遍认为太不公平。宋佳明明已经拿过金鸡奖,却凭借《好东西》击败咏梅二封金鸡影后,被吐槽德不配位。甚至有人觉得宋佳
第38届金鸡奖落幕已有几天,但外界质疑之声依然不绝于耳,普遍认为太不公平。宋佳明明已经拿过金鸡奖,却凭借《好东西》击败咏梅二封金鸡影后,被吐槽德不配位。甚至有人觉得宋佳当年击败章子怡的《一代宗师》夺得金鸡影后也是有猫腻的,倪萍便在视频中隐晦表达了自己的不满。



表面是将矛头指向宋佳,实际上张艺谋才是真正成为众矢之的。张艺谋作为本届金鸡奖评委的主任,评委几乎都和他合作过,堪称“谋家军”。而影帝影后恰好是他新作品的男女主,张艺谋也被指是“一言堂”,让宋佳易烊千玺摘下荣誉好为自己的作品宣传提前铺路。


其实每一年大奖颁发都难免有这样的质疑,但像这次一样引发这么大质疑的,还要追溯到2016年的百花奖,当时连官媒都发声呼吁调查百花奖黑幕。巧的是,那次也和张艺谋有关。
2016年,检察日报发布一篇报道——《应调查“百花奖”或是涉及利益勾连》。原来当年网友和很多媒体人也对奖项十分不满。加上一位现场评委发帖《直击百花奖黑幕》中披露了诸多黑幕,更是引起了很大的重视。


黑幕中提到,当年拿奖的男配女配,是首轮就被淘汰的,几乎所有评委都达成了共识。结果真正的投票环节,完全和最初讨论结果不同,而且有一整排人没有点投票器,总票数却依旧有101。这位评委也想问:这票是哪来的,这奖跟我们大众评审有什么关系。

只可惜这则帖子之后被删,质疑之声最终也不了了之。
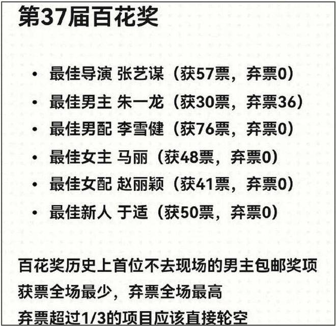
那么2016年百花奖的获奖者分别是谁呢?最佳导演正是时下饱受质疑的张艺谋,而在文中称第一轮就被淘汰的男配女配得主,则是李雪健和赵丽颖。不过要说最受质疑的,当属最佳男主的得主朱一龙了。


其他得奖者都是0弃票,只有朱一龙是弃票数达到了36票,按照规定弃票数达到三分之一的项目应该直接轮空。但朱一龙还是成功拿下影帝,还有网友称质疑的词条都被炸了。


这些年,朱一龙拿了不少主流奖项,一直被认为是资方力捧的对象,这个金鸡奖和易烊千玺一起角逐影帝的便有他。朱一龙和张艺谋也有过多次合作,张艺谋的新作《惊蛰无声》中便有他的身影。仔细看张艺谋的这部《惊蛰无声》,主角几乎都是金鸡影帝影后。


2021年,张译是在第34届金鸡奖拿下影帝,凭借的正是张艺谋执导的《悬崖之上》;2024年,雷佳音在第37届金鸡奖获得最佳男主角,同样是凭借和张艺谋合作的《第二十条》。
电影,本该是百花齐放,可如今却被几个老熟人盘踞着,看到这么多金鸡影帝影后都和张艺谋有关,再回看官媒都曾呼吁彻查百花奖的利益牵扯,难怪大家对金鸡奖的“公正原则” 打上问号。

学点新花样,交群老伙计。11月14日至15日,由快手发起的“老铁知识百科·暖冬帮帮季”第二站线下活动在石家庄举行。