2026-01-31 09:26:45 来源:南方娱乐网
文章摘要
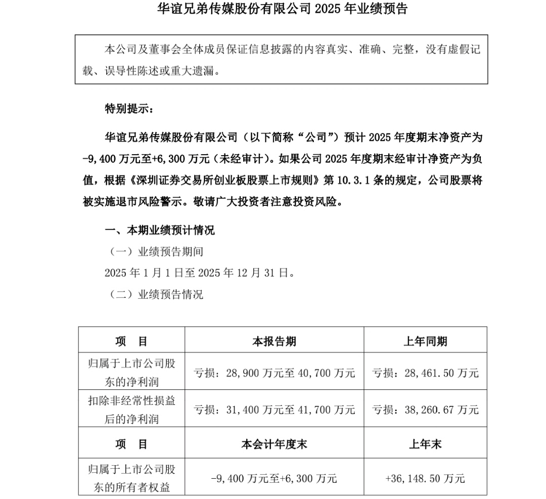
1月30日,华谊兄弟公告,预计2025年净亏损2.89-4.07亿元,2025年度期末净资产为-9400万元至6300万元(未经审计)。如果公司2025年度期末经审计净资产为负值,根据《深圳证券交易所创业

1月30日,华谊兄弟公告,预计2025年净亏损2.89-4.07亿元,2025年度期末净资产为-9400万元至6300万元(未经审计)。
如果公司2025年度期末经审计净资产为负值,根据《深圳证券交易所创业板股票上市规则》第10.3.1条的规定,公司股票将被实施退市风险警示。

电影方面,华谊参投于2025年上映的电影有《向阳·花》《分手清单》《长安的荔枝》《志愿军:浴血和平》。
周星驰导演的《美人鱼2》仍在后期制作阶段。冯小刚的《抓特务》也在后期制作阶段,待上映。
《小兵张嘎》《特殊的礼物》《网中人》《平行任务》《少年火箭》《意外的告别》《超级马丽》《一诺千金》《山贼不贼》《街头》《恋爱的温度》《分手搭子》《求婚》等电影项目正在制作中或加紧筹备开机。

1月30日,全球高端智能电动车领导品牌小牛电动正式宣布,中国内地实力派演员吴磊、跨文化全能偶像宋雨琦成为其全球品牌代言人。