2026-03-25 11:48:04 来源:南方娱乐网
文章摘要
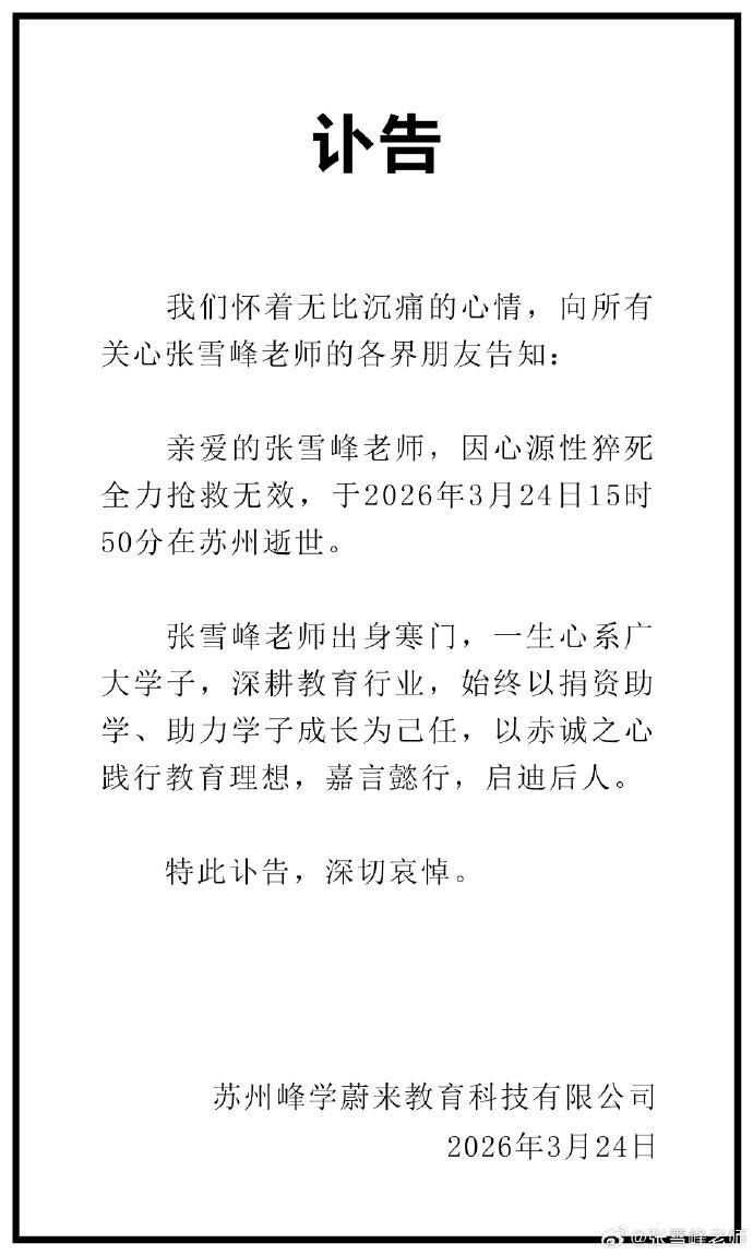
张雪峰曾说过一句话“明天和意外哪一个先到来?”没想到这句话也预示了他的命运走向。3月24日,峰学蔚来对外发讣告证实,考研名师张雪峰在苏州不幸猝逝,将生命定格在42
张雪峰曾说过一句话“明天和意外哪一个先到来?”没想到这句话也预示了他的命运走向。

3月24日,峰学蔚来对外发讣告证实,考研名师张雪峰在苏州不幸猝逝,将生命定格在42岁,去世原因是心源性猝死。

在官方发文确认之前,有关张雪峰心脏骤停的传闻早已传得沸沸扬扬,从相关信息可以得知,张雪峰是在跑步机运动锻炼时突然昏倒,随后被抢救送医,只可惜为时已晚。

要知道就在出事当天上午,张雪峰还照常在直播间与大家见面,整个人看上去虽然略显疲惫,但精神面貌尚佳,他还和同学约好,晚上七点继续直播,孰不知几小时之后,他便永远倒下,再也没有醒过来。


当下张雪峰的朋友圈动态已经遭到曝光,可以得知出事前两天,他还在坚持跑步锻炼,日里程数达到7公里,整个3月份已累计跑了72公里。

2月份的时候,张雪峰还完成了跑步100公里的目标,可见他生前一直坚持着锻炼。

客观来说这个运动量属实不小,对于一些身体素质优越,有运动底子的人来说,7公里的运动量或许不算超标,但对于长期为事业奔命的张雪峰而言,这样的运动强度应该已经超过他的身体负荷。

翻看张雪峰的过往动态可以获悉,在事业逐步起飞之后,张雪峰每天都工作异常繁忙,甚至连好好休息的机会都少见。
2021年,他就曾发动态表示自己太累了,想要一觉不醒,当时就有网友劝他,让其好好休息,放慢脚步,身体比钱更重要。

当年,张雪峰还曾在凌晨3点发博感慨,自己好不容易才能睡4个小时,可见很多时候他的睡眠都无法保障。

2024年和2025年,张雪峰更是忙得连轴转,尤其在2024年,张雪峰曾多次发布动态抒发心声,透露自己经常熬夜,十分疲惫,想要为自己活一点,做一点让自己开心的事。


从这些内容可以了解到,张雪峰外出讲课之际通常也是夜间赶路,凌晨才能抵达目的地,在此处讲完课之后又要辗转到其他地点,宛若一个永远不停歇的陀螺。

从网上流出的爆料来看,张雪峰在出事之后,被就近送往独墅湖医院,医院也对他进行全力救治,周院长也特意赶来亲自督阵。

据了解,这位周院长与张雪峰也是旧相识,早在2021年,周院长曾为张雪峰的父亲看过病,张雪峰还特意发动态向周院长致谢,还亲自前去送上锦旗,可惜这一次,张雪峰病发突然,送医后已经错过了抢救时机。

3月25日一早,有网友前去张雪峰公司祭拜,拍下了张雪峰公司的照片,从画面中看,公司门上的对联被拆下了,玻璃门上印着对联的内容:“生意兴隆福星照,财源广进好运来”。而门口的接待处空无一人,不知道是员工还没有上班,还是员工暂停上班。

另外,有不少网友买了鲜花去祭奠张雪峰,看了顾客的备注,也是让人心痛不已。

关于张雪峰的后事安排,一位苏州殡葬人员发声。

他告知张雪峰的告别时间还没有确定,要到3月25日下午才知道,另外,还告知张雪峰家属低调办后事,葬礼的相关过程不会放出来。


去年,张雪峰曾接受媒体采访,在采访中,张雪峰还打趣提及自己的人生目标,自己死了可以被挂上热搜,自己的名字也能成为一代人的回忆,没想到竟然一语成谶。

从他的言语与社媒不难推断,张雪峰似乎早就知道自己在透支身体,从2010年开始,张雪峰多次提及自己很累,也曾多次提到“猝死”的字眼。

想来他深知自己的身体状况,但是考量到自己的事业与使命,他无法驻足停歇,一次次的自我鼓励,让自己继续拼搏。


近日,正值莫斯科国立柴可夫斯基音乐学院建校160周年校庆之际,青年中提琴演奏家张铠麟受邀出席校庆音乐会,并深情演绎柴可夫斯基不朽名作《如歌的行板》。