2026-03-31 18:23:16 来源:南方娱乐网
文章摘要
娱乐圈又炸锅了!3月30日,有着“四千年一遇美女”称号的鞠婧祎被实名举报。前经纪公司丝芭传媒,直接向上海税务部门实名举报她偷税漏税,税务部门当场就受理了。举报信
娱乐圈又炸锅了!3月30日,有着“四千年一遇美女”称号的鞠婧祎被实名举报。前经纪公司丝芭传媒,直接向上海税务部门实名举报她偷税漏税,税务部门当场就受理了。

举报信明 确指出:鞠婧祎 在2024年全年 的申报收入 为1100万,但 真实 的收入 情况如何呢? 仅仅在去年 的下半 段,她 参与了超过20 个影视和商务项 目, 其实际收 益达到了5000万 以上。 申报 金额为1100万, 但实际拿 到了5000万, 由于隐瞒 ,损失接近4000万, 这一比例高达88%!

有人可能会好奇,为什么之前的公司会翻旧账并举报他们的艺人?实际上,这两人从2024年起就开始了激烈的争执。鞠婧祎提到合同将在2024年6月到期,但丝芭提供了一份补充合同,明确表示要在2033年前签署。这个签名是否是鞠婧祎亲自签署的?经过法院的两轮鉴定,都得出了“真假难以分辨”的结论”。一张签名上列出了三个结论,这与罗生门的身份不符?

毫不掩饰地撕破自己的脸皮!这次老东家的策略是“杀敌一千自损八百”
这个地方的水实在是太深了。你可能会认为丝芭这次实名举报在表面上是为了“维护法律的尊严”,但实际上,行业内的律师已经察觉到了这一点——如果真的涉及到逃税和漏税,作为代扣代缴方的公司也无法逃脱,这简直就像是“杀敌一千自损八百”。坦率地说,这并不是一场普通的解约争端?这明显是一场生死攸关的刀剑之战!

郭敬明投入的3个亿资金,很可能真的是白费了?
在此,我们必须提及娱乐界的另一位重要人物——郭敬明。

众所周知,小四这段时间再导演领域的表现并不如意,但这一次,他将所有的热情和努力都投入到了一部名为《月鳞绮纪》的古装奇幻电视剧中。传闻中的投资金额高达3个亿,而故事的女主角正是鞠婧祎。小四为了这部戏付出了巨大的努力,仅仅鞠婧祎一个人就拥有34套定制的华服,特效的制作成本是每分钟8万块,并且还请来了毛不易和周深来献唱19首OST,这真的是一大笔投资。

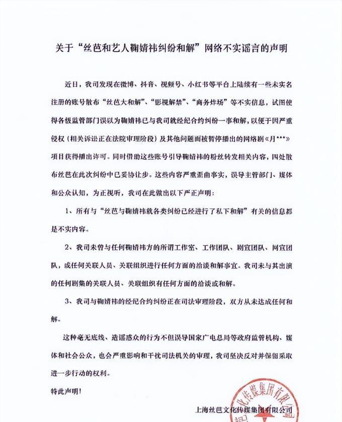
那么,优酷站 的预约量 已经超过了196万,就 在即将上线 的时候,丝芭 发布了一 份声明 ,明确指出这部剧因 为“严重侵权及其他问题” 而被暂停播 放。 优酷 这个平台也 被震惊了,投 入了 如此巨大的资金和高额的预约量, 但面对现在 这样的主 要演出, 真的没有人敢 去直播? 如果后 续的法院判 决真 的涉及侵权 行为,那 么不是 说必须赔 偿损失?

网友们发现,郭敬明在这段时间里也显得非常不安。根据某些数据资料,他在12月17日的深夜两小时之内多次离线,累计达到5次,最短的离线时间仅为3分钟。小四感到内心的痛苦:我费尽心思拍摄一出戏,怎么就因为你们之间的合同问题而受到牵连?有传言称,郭敬明为了避免过去的不良名声,这一次甚至使用了化名“陆觉”,但最终仍然未能逃脱这场灾难。

高昂的合同:这份被称为“卖身契”的文件,让人看得浑身是汗!
圈内的人们都清楚,丝芭传媒的合同争议名单如此之长,足以绕过“塞纳河。许多艺人因为这份合同而感到筋疲力尽,一些年轻的女艺人甚至打了三四年的官司。尽管他们最终成功解约,但除了支付了350万的违约金外,他们还受到了消费限制,被列入了失信被执行人的名单,这无疑浪费了他们的黄金发展时期。

丝芭传媒的核心经营理念明确表示:他们并不是通过培训艺人来盈利,而是依赖“锁死”艺人和支付违约金来维持生计。签署合同的年数是从十年开始计算的,而解约所需的违约金则是一个庞大的数目,此外还有许多被称为“自动续约”的潜在条款。一旦这样的合同被签署,基本上就相当于将年轻的活力打包并出售给了公司。

丝芭公司曾公开表示,在过去的十年里,他们为鞠婧祎提供了近1.39个亿的税前收入,并且每月稳定地提供25万,这些资金包括全职司机和房车,为她提供了上海的高档公寓住所。然而,鞠婧祎的观点却是完全不同的:她认为公司已经截留了她的所有资金,她认为她拿的是保姆的薪水,而不是艺人的分成,她更加严厉地指责公司利用“双重合同”来隐瞒她的真实收入。

这事儿看到最后,咱也只能说一句:娱乐圈的水,比老家的黄河还深啊!税务部门已经介入调查了,到底谁在撒谎,咱们拭目以待吧!

3月28日,溧阳文旅宣传片《喊山》正式上线。