2026-03-31 21:44:29 来源:南方娱乐网
文章摘要
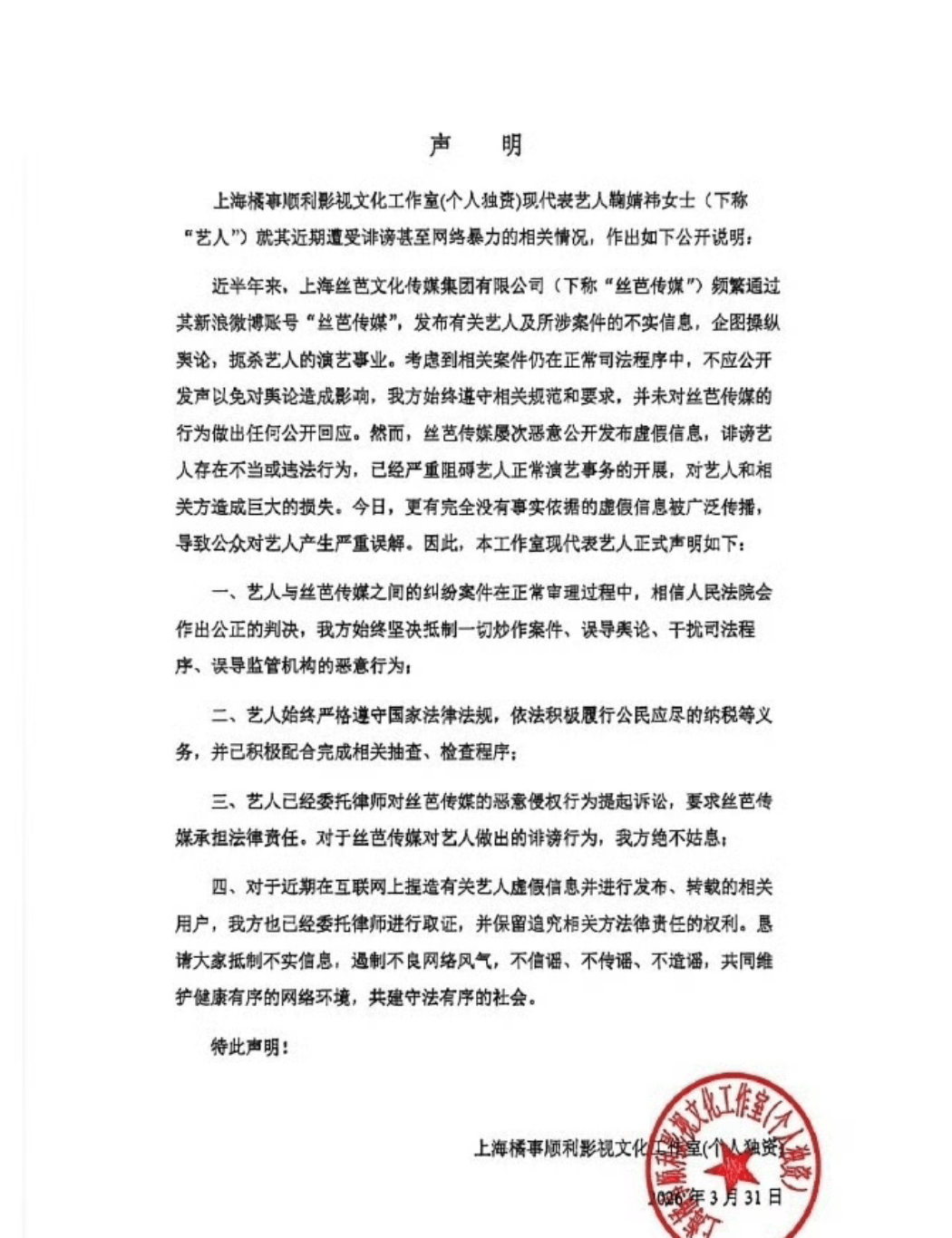
内娱今天又炸锅了!鞠婧祎工作室刚发了声明,把前经纪公司丝芭传媒骂了个狗血淋头,那强硬程度,堪比宫斗剧里女主撕渣男的名场面。昨天鞠婧祎被实名举报偷税漏税,举报信里说她2024
内娱今天又炸锅了!鞠婧祎工作室刚发了声明,把前经纪公司丝芭传媒骂了个狗血淋头,那强硬程度,堪比宫斗剧里女主撕渣男的名场面。

昨天鞠婧祎被实名举报偷税漏税,举报信里说她2024年申报收入1100万,但实际收入至少5000万,瞒报率高达88%,还列了一堆杂志拍摄的“收入明细”[2]。结果今天鞠婧祎工作室直接甩出声明,说这都是丝芭传媒搞的鬼,是“完全没有事实依据的虚假信息”,目的就是要“扼杀艺人的演艺事业”。
最搞笑的是举报信里的“证据”,把杂志销售额当成了鞠婧祎的个人收入,这操作就像把奶茶店的营业额算成了店员的工资,简直离谱他妈给离谱开门——离谱到家了!业内人士都出来说了,杂志收入一般是分成,销售额不等于艺人收入。估计丝芭传媒是急眼了,想搞个大新闻,结果证据链拉胯,被网友骂成“没文化还想搞事情”。

鞠婧祎工作室的声明也相当刚,直接说自己“始终严格遵守国家法律法规,依法积极纳税”,还“已配合完成相关抽查、检查程序”,意思就是“税务都查过了,我没问题,别瞎逼逼”。同时还指控丝芭传媒“近半年来频繁发布不实信息,企图操控舆论”,这波反咬一口,直接把丝芭传媒推到了风口浪尖。
网友们也是看热闹不嫌事儿大,纷纷在评论区整活:“丝芭传媒:我要搞垮你!鞠婧祎:不好意思,我身正不怕影子斜”“举报信把杂志销售额当收入,这是没做过功课就瞎举报吗?”“鞠婧祎这波声明,比她的妆容还精致”。

其实这事儿说白了,就是鞠婧祎和丝芭传媒的解约纠纷闹大了。之前鞠婧祎就和丝芭传媒闹过解约,现在估计是双方谈不拢,丝芭传媒就想通过举报偷税漏税搞臭鞠婧祎,结果偷鸡不成蚀把米,反而被鞠婧祎工作室反将一军。
不过话说回来,偷税漏税可是红线,真要是有问题,再强硬的声明也没用。但如果是被诬陷的,那鞠婧祎这波维权确实值得支持。毕竟艺人也是人,不能被经纪公司随便拿捏。

3月28日,溧阳文旅宣传片《喊山》正式上线。