2026-04-01 11:32:43 来源:南方娱乐网
文章摘要
3月29日晚,薛之谦“万兽之王”世界巡回演唱会广州站遭遇极端暴雨,舞台机械、灯光、荧光棒等设备因雨水浸泡大面积瘫痪,演出效果严重受损。演出约一小时后,薛之谦现场
3月29日晚,薛之谦“万兽之王”世界巡回演唱会广州站遭遇极端暴雨,舞台机械、灯光、荧光棒等设备因雨水浸泡大面积瘫痪,演出效果严重受损。演出约一小时后,薛之谦现场宣布中断并致歉,强调“效果未达预期即欺骗观众”,承诺无条件退赔并承担观众差旅费用,多次双膝跪地向歌迷道歉,称“观众是衣食父母,不能让你们花冤枉钱”。



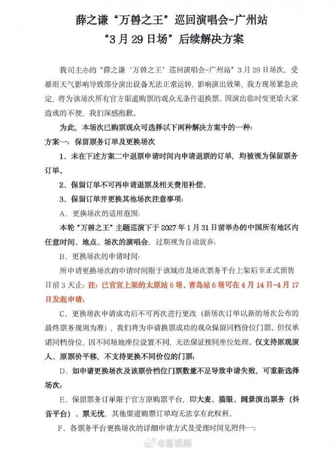
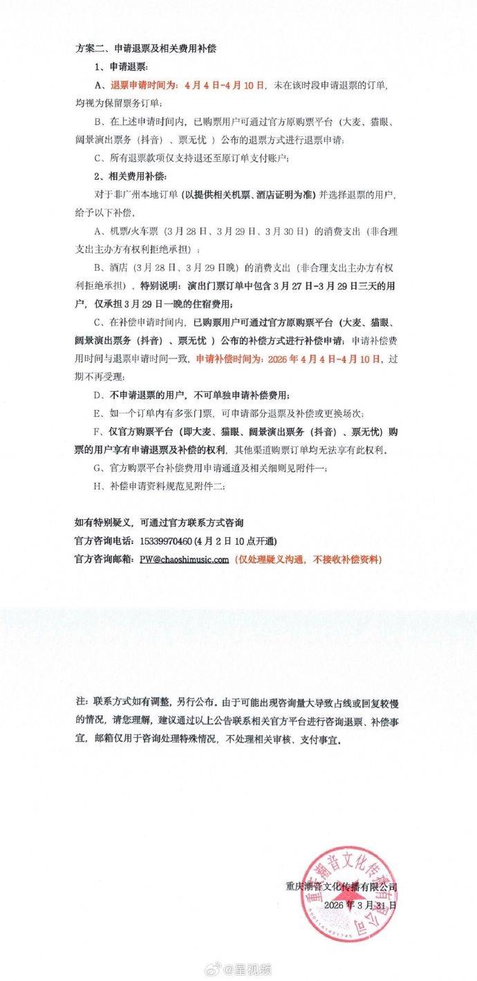
3月31日,薛之谦正式发文回应,称因突降暴雨这一不可抗力导致部分设备无法运转,“心有愧疚”,愿退赔此场并承担观众差旅,观众可任选其他未开票场次。他更以标志性的幽默表态:“只要雨不断电,雷劈我身上我都爬起来接着演”,希望观众再给“万兽之王”一次机会。当晚现场视频显示,演唱会延迟开场后,内场观众冒雨观演,但灯光屏幕等关键设备故障致使许多视觉效果无法呈现,演出品质大打折扣。



这场意外如同一面镜子,照出了演出市场的参差生态。近年来演唱会经济持续火爆,但乱象丛生:有的主办方隐瞒“柱子票”等视线缺陷,关键信息不透明;有的公售门票数量成谜,催生黄牛高溢价甚至泄露消费者信息;更有退票规则苛刻、手续费高昂,或艺人敷衍“划水”将粉丝热爱视为收割筹码。这些行为的本质,皆是漠视消费者权益,将现场体验置于牟利之后。

正因如此,薛之谦的举动获得了超越粉丝圈层的广泛认可。他没有将暴雨视为免责盾牌,而是主动换位思考,因观众未能获得预期体验而“内心有愧”,在演出中途便果断提出完整补偿方案,为远道而来的观众送上“定心丸”。相比之下,业内常见的是演出取消或中断后,主办方迟迟不公布补偿方案,或仅简单退票而对观众的交通、住宿损失置之不理。
这场暴雨中的插曲,最终演变成一堂关于诚意与担当的公开课。薛之谦将舞台呈现与观众体验置于首位,不推诿不敷衍的态度,在浮躁市场中显得尤为珍贵。正如网友所言:一边是紧扣合同、将风险推给消费者的商业冰冷,另一边是超越合同、将责任揽于己身的艺人温度,观众会记住谁,未来又愿意为谁买单,答案已不言自明。

2026年3月31日下午,以“传红色薪火 立时代标杆”为主题的全国青少年红色文化传承与实践创新大赛湖南省赛区启动会在长沙蓉园宾馆隆重举行。