2026-04-02 15:46:28 来源:南方娱乐网
文章摘要
花大几百,冲着"国际大牌"下单,结果一查地址——汽车维修厂。这不是段子,是央视刚曝光的优思益真相。品牌故事编的,国际大奖买的,专家网红雇的,连"进口"两个字都是包装
花大几百,冲着"国际大牌"下单,结果一查地址——汽车维修厂。这不是段子,是央视刚曝光的优思益真相。品牌故事编的,国际大奖买的,专家网红雇的,连"进口"两个字都是包装出来的。
消息一出,全网炸了。那些带过货的主播呢?有人装死,有人甩锅,但李若彤、章小蕙、明道选择了第三条路:赔钱,道歉,负责到底。

章小蕙的"玫瑰是玫瑰"第一时间发公告:15天内联系客服,7个工作日内退款,不管品牌方怎么处理,玫瑰先赔。
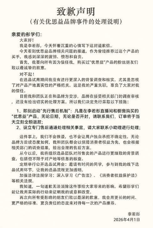
李若彤更狠。4月1日致歉声明里写得清楚:无论何时购买,无论是否开封,全额退款,当天到账。还专门开了"彤享会"售后通道。
明道也跟上:"对支持我信任我的消费者郑重道歉,第一时间负责和解决。"


三份声明,同一个态度——不甩锅。
网友评论区一片"格局打开"。有人说:"至少敢认,比那些装看不见的主播强一万倍。"也有人说:"钱能退,信任能退吗?"
这话说到了点子上。

客观讲,主播确实有点冤。
他们看的是品牌提供的资质、报关单、授权书,谁没事飞澳洲查门牌号?优思益这种"借壳上市"的操作,专业度堪比诈骗剧本,普通主播很难识破。
但冤归冤,责任推不掉。

你收了坑位费,拿了佣金,粉丝冲的是你的脸、你的口碑、你的"严选"。现在出事了,一句"我也是受害者"就想翻篇?那消费者的损失谁扛?
李若彤们聪明在哪?她们没纠结"谁骗了我",而是直接回答"我怎么赔你"。
这才是危机公关的教科书——先解决问题,再谈责任划分。市场不会等你慢慢扯皮,信任崩塌就在一瞬间。

优思益事件撕开了一个口子:直播带货的"信任经济",根基到底有多虚?
消费者不是傻子。你可以骗一次,但不会有第二次。当"进口"变成笑话,当"专家"都是演员,当"大奖"可以淘宝批发,这个行业还剩什么?

李若彤、章小蕙、明道的做法,其实是在抢救整个生态。她们用行动证明:主播和粉丝之间,不只是一锤子买卖,而是长期的信任账户。

2026年3月31日下午,以“传红色薪火 立时代标杆”为主题的全国青少年红色文化传承与实践创新大赛湖南省赛区启动会在长沙蓉园宾馆隆重举行。