2026-04-02 17:31:33 来源:南方娱乐网
文章摘要
你花434元买的“澳洲原装进口”黑曜石叶黄素,包装上印着墨尔本的生产地址。 但央视记者按地址找过去,大门打开,里面是几个正在修车的工人,空气中弥漫着机油味,没有一
你花434元买的“澳洲原装进口”黑曜石叶黄素,包装上印着墨尔本的生产地址。 但央视记者按地址找过去,大门打开,里面是几个正在修车的工人,空气中弥漫着机油味,没有一条保健品生产线。
这里是澳大利亚墨尔本丁格利湖路1-5单元28号,一家普通的汽车维修站。
负责给这个品牌做营销策划的杭州索象公司卢总,对着镜头很坦率:“我们做的‘优思益’,说白了这是广州的一家公司,产品也是广州的,只是我们把它包装成了澳洲的。“

这个被包装出来的“澳洲精准营养品牌”,是天猫进口叶黄素品牌榜的第一名。 全系列累计卖了400多万瓶,光在抖音就卖出229万多瓶。蓝莓叶黄素胶囊卖293元一瓶,黑曜石叶黄素护眼片卖434元一瓶。
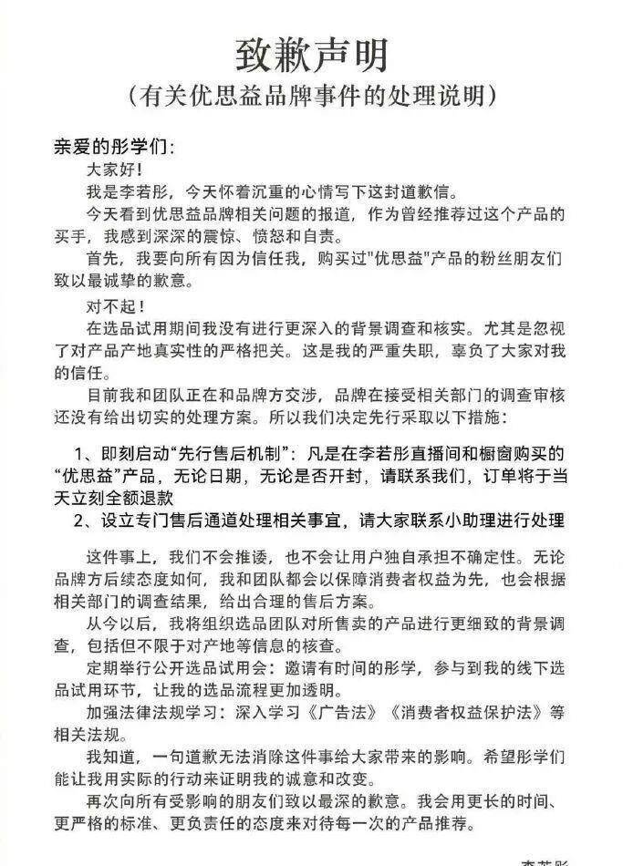
4月1日,央视的报道播出后,李若彤在社交媒体上发了一封道歉信。 她说自己作为推荐过这个产品的买手,感到深深的震惊、愤怒和自责。 她承认在选品时没有进行更深入的背景调查,尤其是忽视了对产品产地真实性的严格把关。

李若彤承诺,即刻启动“先行售后机制”。 凡是在她直播间和橱窗购买的“优思益”产品,无论什么时候买的,无论有没有开封,联系她的团队,订单当天就全额退款。
明道也发了公告。 他说无论品牌方最终方案如何,都会对通过他直播间下单的消费者负责到底。 消费者可以在30个工作日内联系他的直播间小助理申请“先行赔付”。
优思益品牌自己也在4月1日晚发了声明。 他们说第一时间下架了全部商品,暂停了所有销售渠道。 省、市、区各级市场监管局、海关、公安、税务等部门已经进驻公司调查。
对于那个汽修厂地址,他们的解释是,那是品牌持有人的注册通讯地址,是自有物业,曾作为办公场所使用,并非生产工厂。 因为业务调整,原办公地址停用了,就把物业转租给了一家汽修厂。

他们说品牌所有权、核心研发及品控体系都在澳洲,广州雅拉源只是授权运营方。 产品的生产根据不同品类,分别安排在澳大利亚、新西兰的合规工厂,以及此前阶段性合作的国内合规工厂完成。
但央视的调查显示,这个品牌的“澳洲血统”是精心编织的。 杭州索象营销策划公司揭秘了打造流程:背书、种草、投流。
所谓背书,就是花钱找澳大利亚当地的大学教授、医学博士做推荐。 一个“国际大奖”大概花2万到3万块钱就能买到。 种草是在小红书投放上万篇笔记,配合微博话题和明星代言。 投流是最大头的支出,能占到销售收入的40%到80%。
这套打法很有效。 优思益的叶黄素成了爆款。 但产品包装上,并没有市场监管总局批准的保健食品“蓝帽子”标识。 中国政法大学的副教授朱巍说,按照国家规定,如果是保健品,才可以宣传保健功能。 没有“蓝帽子”标识,却按保健品的方式宣传,是典型的虚假宣传行为。
记者去问广州雅拉源健康产业有限公司的工作人员,对方先说叶黄素胶囊是澳大利亚生产的,补铁口服液是新西兰生产的。 被追问安徽生产的事情后,又改口说“我们以前的补铁剂是国内生产的,2025年做升级的时候全方位换了供应商和产品原料”。 至于具体是哪里生产的,他们说“我们是不会提供工厂信息的”。
报道播出后,广东市场监管、海关、公安三部门联合行动,对广州雅拉源健康产业有限公司展开调查。 执法人员到了公司,那里有一百多名职工,除了办公区域,还有天猫直播间,仓库里放着大量“优思益”产品。
广州市海珠区市场监督管理局的执法人员王雄飞说,他们第一时间赶到现场,全面排查,调取证据,发现该企业的平台店铺涉嫌发布违法广告,已经立案调查。
同一天上午,浙江杭州滨江区市场监管部门对杭州索象营销策划有限公司也开展了现场调查。 他们调取了服务内容、资金往来等相关材料,正在问询负责人。 目前市场监管部门已对企业涉嫌广告违法行为立案调查。 同时,对报道中涉及的杭州社淘电子商务有限公司、杭州爱德思达传媒科技有限公司涉嫌广告违法行为也予以立案调查。
国务院食品安全办、市场监管总局、海关总署也发消息说,高度重视媒体报道的“优思益”保健品涉嫌原产地造假、虚假宣传等问题,立即组织涉事地市场监管部门和海关开展调查核实,要严查违法违规行为。
4月1日上午9点多,在淘宝还能搜到“优思益”的相关产品。 到了10点,再搜索就显示“没有找到相关宝贝”了。 小红书平台显示,优思益旗舰店已被禁言处理。 抖音平台搜索“优思益”,无论是商品还是店铺,结果都是空的。

优思益的抖音、天猫海外旗舰店,都已经暂停营业。
杭州索象这家公司,在行业内有点名气。界面新闻的报道说,索象2024年全年GMV突破120亿元,客户续约率高达95%。 他们操盘过红卫皂业、黄河啤酒等品牌,在抖音渠道实现爆发式增长。红卫皂业全年抖音零售额突破4亿元,黄河啤酒单月GMV破8000万元。
这意味着,优思益可能不是个例,而是一套成熟“打法”下的产物。

《消费者权益保护法》第五十五条规定,经营者提供商品有欺诈行为的,应当按照消费者的要求增加赔偿其受到的损失,增加赔偿的金额为消费者购买商品价款的三倍;增加赔偿的金额不足五百元的,为五百元。
但眼下,对于大多数通过明星直播间购买的消费者来说,明星们的“先行赔付”承诺,成了最直接的解决办法。
李若彤在道歉信里还写了她以后的打算。她说会组织选品团队对产品进行更细致的背景调查,包括核查产地信息。 她会定期举行公开选品试用会,邀请粉丝参与。她还要加强学习《广告法》《消费者权益保护法》这些法规。
明道也说,接下来一个月,会重新审核所有已合作品牌,未来用更严格的标准对待每一次产品推荐。
章小蕙的声明里说,已经致函“优思益”品牌方终止全部合作,并已采取法律手段进行维权,将和消费者站在同一战线。
这场风波的起点,是一个消费者对产地的质疑。终点点燃了监管和舆论的火。 从广州到杭州,从汽修厂到直播间,一条虚构“进口”身份的链条被摊开在阳光下。

2026年3月31日下午,以“传红色薪火 立时代标杆”为主题的全国青少年红色文化传承与实践创新大赛湖南省赛区启动会在长沙蓉园宾馆隆重举行。