2026-04-09 16:35:14 来源:南方娱乐网
文章摘要
陈光标是真的说到做到!陈光标此送豪车捐款1000万,引发了不少热议,事件后续发展也迎来了全新转变,让不少网友纷纷点赞。4月5日,慈善家陈光标在社交 媒体上分享了一段视频, 展示了
陈光标是真的说到做到!
陈光标此送豪车捐款1000万,引发了不少热议,事件后续发展也迎来了全新转变,让不少网友纷纷点赞。

4月5日,慈善家陈光标在社交 媒体上分享了一段视频, 展示了他捐 赠给嫣然医院的工商银行1000万元 的转账证 明。

然而,仔细 观察的网友 注意到,陈光标 发布的汇款单上明确注 明了“捐赠用于医院建设” 这8个字, 这立即激起了全网 的广泛争议。
接着,律师 进行了详细的解 释:
根据相关 的法 律规 定, 所有的捐赠 都必须专 门用 于指定的目的,并且要尊重捐赠 者的意 向;
在医疗行业的传统观念中,“医院建设”更多地指的是基础设施建设、室内装潢和设备等固定资产的投资,而不是用于支付房租或患儿手术的费用。

嫣然医院目前正面临着2600万的房租拖欠和即将关闭的困境。尽管这笔巨额的善款已经转入嫣然医院的账户,但它却被困在了一个无法动用任何资金的困境中,成为了一个无法用来解决紧迫问题的“有形而无用”的装饰品。
若想将其用于其他目的,必须获得陈光标的书面许可,并重新签署相关协议。
甚至连律师也坦率地表示,这笔钱在医院的使用并不是特别方便。
网民们大为震惊,戏言这款产品的捐赠相当于未进行捐赠。

不确定是因为陈光标看到了这些热烈的讨论,还是因为看到了律师的解释,或者是什么原因,但4月8日的剧情发生了彻底的反转。
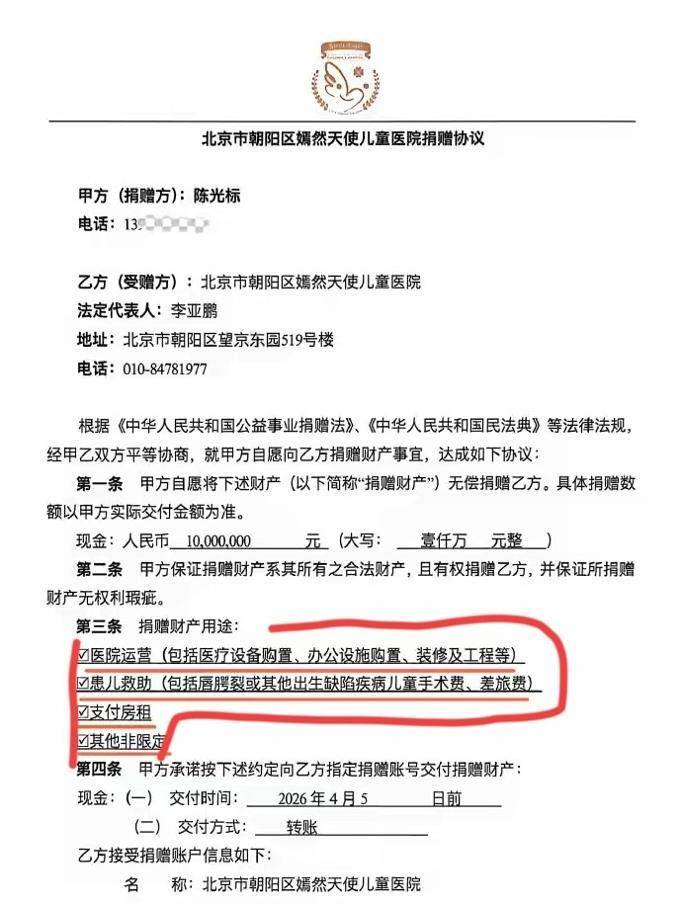
4月8日,陈光标在社交媒体上宣布了他向嫣然天使儿童医院捐献的1000万元善款的具体用途。

捐赠协议中的第三条明确指出了“捐赠财产的用途:
这笔资金可以用于支持医院的运营、救助患儿、支付房租以及其他非固定费用。
陈光标向公众展示了正式的捐赠协议以及公益捐赠的票据,
明确表示立场并提供书面确认:
这笔1000万的资金可以用于支持医院的日常运营、为患儿进行唇腭裂等手术治疗、支付医疗费用,以及其他一些不受限制的公共福利支出。

他在视频里也提到了:
真正的爱需要实际行动,实际行动远胜于雄辩。我对嫣然的支持是为了帮助医院生存和为孩子进行手术。
他进一步阐明了之前提到的“捐款用于医院建设”这8个字仅仅是常规的汇款记录,并没有明确的用途限制。现在,他正式声明,在医院所有急需资金的区域,这些资金都是可以使用的。
这一次,原先被紧紧束缚的千万善款,意外地转变成了嫣然医院的生命延续资金,有能力解决医院面临的重大问题。
众多网友也纷纷表示,陈光标确实是一位真正的慈善专家。

陈光标将为张雪准备的加长版劳斯莱斯以1000万的价格出售,并捐献给嫣然医院后,张雪称赞他为真正的男子汉,并为他点赞。
回想整个事件,陈光标一开始就大声宣布要为机车手张雪送上加长版的劳斯莱斯

最终,对方不按常规出牌,将他“架”在了火上,

随着时间的推移,豪华汽车的现金捐赠达到了千万,并明确了其用途,这引发了不少争议。

这么多年来,陈光标的慈善行为一直饱受争议,但不论如何,他提供的都是真实的金钱,这种真诚的善意是真实的。


听歌“宝藏APP”又整活了!近日,咪咕音乐天籁会员系列迎来全面升级,天籁 SVIP 全能旗舰产品焕新上线